返回首页
全国统一服务热线
13507585831
网站首页
公司概况
公司简介
荣誉资质
联系我们
新闻动态
公司动态
行业资讯
公司案例
产品展示
产品展示
案例展示
森林认证
法律法规
认证公示
监测报告
联系我们
法律法规
认证公示
监测报告
新闻动态
大田广联木屋的特色
大田县:入企送策 强企惠才
县林业局参观学习组到大田县参观
联系我们
13507585831
公司地址:福建省大田县石牌镇小汤泉工业项目区
公司网址:
www.dtxgl.com
您当前的位置:
首页
>
森林认证
>
认证公示
认证公示
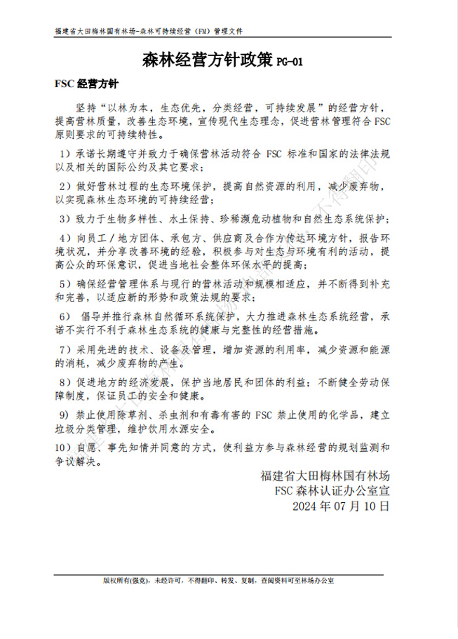
森林经营方针政策
时间:2024-09-24 10:50:12 来源: 作者:
上一篇:
员工个人隐私信息保密制度
下一篇:
反腐败声明
网站首页
|
公司概况
|
新闻动态
|
产品展示
|
森林认证
|
联系我们
公司地址:福建省大田县石牌镇小汤泉工业项目区 电话:0598-7249700 手机:13507585831
Copyright @ 2024 大田县广联木业有限公司 版权所有